SP1220F
是一款同步降壓型PWM控制器,該控制器可驅動雙路輸出8A(4A+4A)負載電流。
詳細介紹
文檔與工具
樣品及購買
SP1220F是一款同步降壓型PWM控制器,該控制器可驅動雙路輸出8A(4A+4A)負載電流。設計允許SP1220F在9V到40V寬輸入電壓范圍內工作。通過將COMP/EN引腳邏輯電平拉低來實現外部關斷功能,并進入待機模式。外部補償使反饋控制環路具有良好的線壓調整率和負載調整率,且外圍設計靈活。
SP1220F可以工作在CC(恒流輸出)或CV(恒壓輸出)兩種模式,過流保護(OCP)電流值可以通過外部電流檢測電阻設置。同時芯片提供完善的保護機制,具體包括:輸出過流保護、輸出短路保護、輸出過壓保護、過溫保護。
SP1220F芯片采用MSOP10封裝,僅需較少的外部器件即可正常工作。
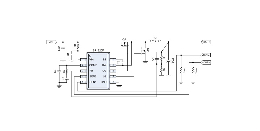
典型應用框圖
應用
● 寬電壓輸入范圍:9~40V
● 基準電壓精度(Vref=1.0V):±2.0%
● 雙通道CC/CV模式
● 雙通道外部限流
● 內置軟啟動時間:3ms
● 固定頻率:120KHz,易于EMI設計
● 輸入欠壓保護(最小7 V,典型7.5V,最大8V)
● 占空比范圍:0~95%
● COMP引腳同時實現外部補償和關斷控制
● 輸出可使用陶瓷電容
● 可調整輸出線纜壓降補償(SP1220F補償電壓最大可設置到1.2V)
● 過溫保護(OTP)、輸出過壓保護、輸出過流保護、輸出短路保護
● MSOP10封裝
● 汽車充電器
● 高亮度LED照明
● 便攜式設備供電電源
● 具有限流功能的通用DC/DC控制器
樣品及購買
樣片申請
推薦產品
